欢迎来到西北政法大学经济学院网站!
学校主页
|
院长信箱
|
联系我们
|
加入收藏
|
设为首页
导航切换
首页
学院概况
学院简介
现任领导
组织机构
新闻动态
通知公告
教学科研
科研成果
学术活动
创新创业
党建思政
理论学习
支部建设
党建活动
学生工作
师资队伍
规章制度
通知公告
PROGRAM NAME
学院概况
新闻动态
通知公告
教育教学
教学科研
党建思政
学生工作
师资队伍
规章制度
学习园地
热点新闻
2019-11-13
经济学院简介
2019-09-22
现任领导
2022-03-28
西北政法大学经济学院 2022年硕士研究生拟录取名单公示
2021-07-15
西北政法大学经济学院CFA实验班 2021级招生简章(面向全校)
首页
通知公告
正文
点击显示栏目
学院概况
新闻动态
通知公告
教育教学
教学科研
党建思政
学生工作
师资队伍
规章制度
学习园地
通知公告
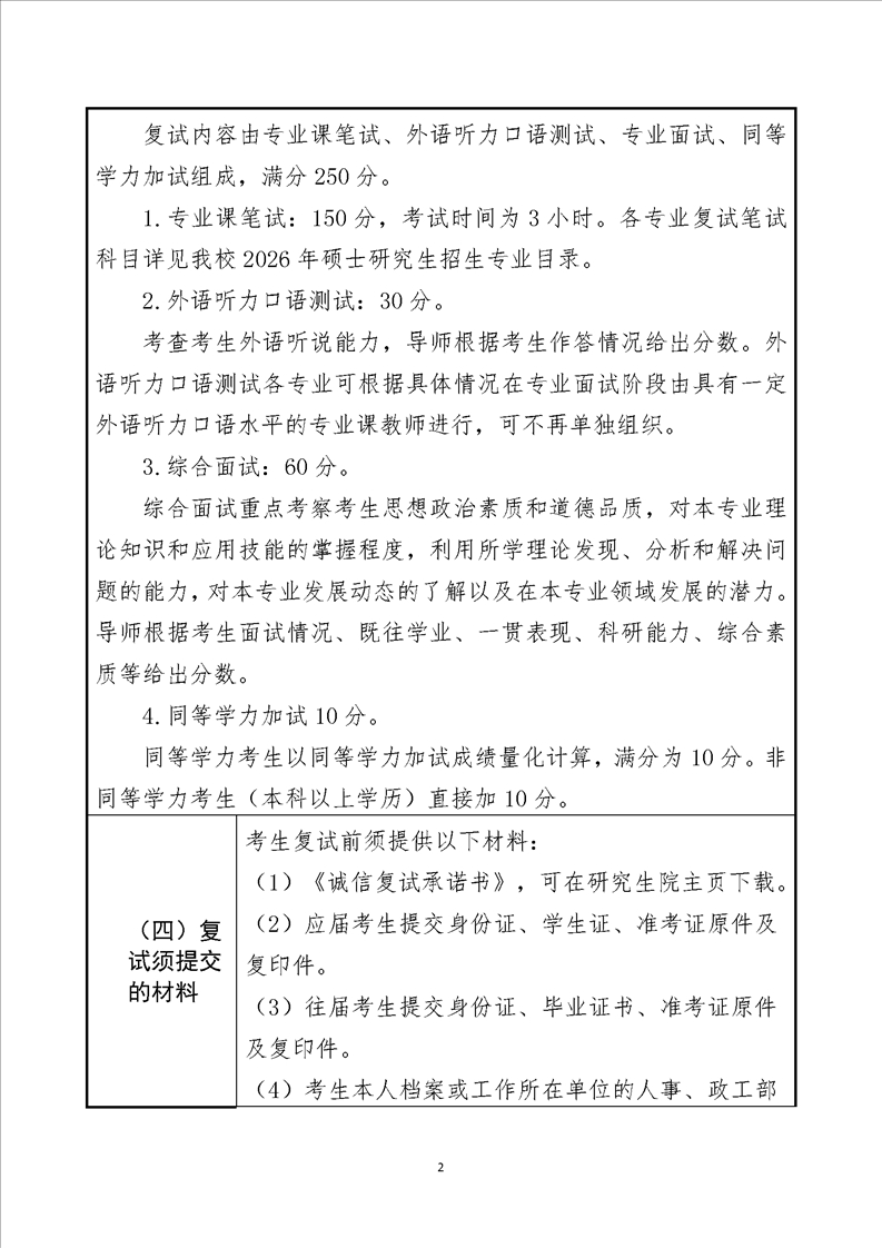
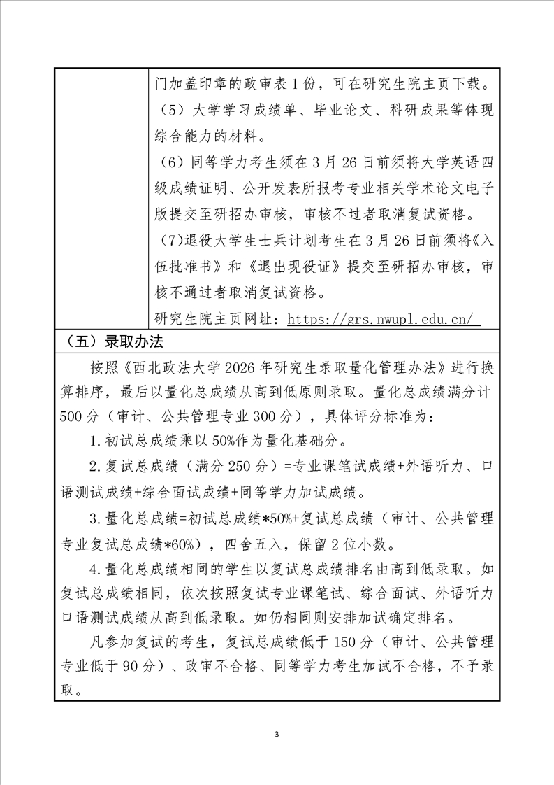
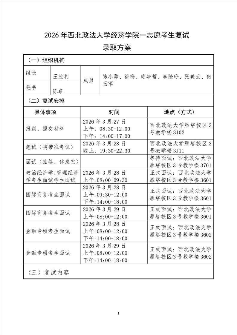
2026年西北政法大学经济学院一志愿考生复试 录取方案
来源:经济学院
发布者:经济学院01
浏览量:
上一篇:只有一篇
下一篇:只有一篇